网站首页
关于我们
品牌自营
猴子哥哥短视频
深夜渝堂直播栏目
猴子大叔生鲜品牌
供应链与定制
渝良子农场
猴子哥哥社群
历史自营
案例展示
本地生活
农业旅游
直播服务
电子商务
策展活动
营销策划
我们的服务
团队介绍
联系我们
公司动态
活动/动态
培训
公益
聚会
行业发展
主页
>
品牌自营
>
猴子哥哥短视频
> » 荣泰按摩椅抖音短视频拍摄及发布服务
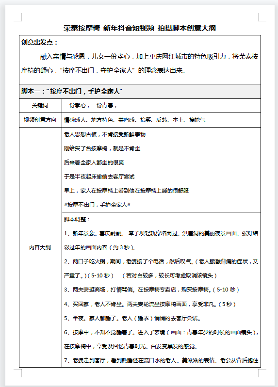
荣泰按摩椅抖音短视频拍摄及发布服务
猴子编辑
2024-05-23 23:59
猴子哥哥短视频
荣泰按摩椅抖音宣传视频
上一篇:
猴子哥哥网红短视频营销服务品牌
下一篇:
龙鸭肠老火锅短视频营销
猜你喜欢
猴子哥哥项目品牌发布会在江北嘴大剧院
猴子哥哥项目品牌发布会在江北嘴大剧院成功举
龙鸭肠老火锅短视频营销
活动视频
重庆市渝中区大耳朵动物园果子哥哥配音
重庆市渝中区大耳朵动物园果子哥哥配音宣传短
荣泰按摩椅抖音短视频拍摄及发布服务
荣泰按摩椅抖音传播视频
手机扫一扫添加微信
18602388520